Name Size Creator Creation Date Labels Comment  
File drawio-backup-CSP_proc_statuses-rev-2 10 kB Anonymous Nov 16, 2025 23:36
  • No labels
draw.io diagram backup  
PNG File CPS_timeline.png 128 kB Filip Kuzmin Sept 29, 2025 13:56
  • No labels
CPS_timeline exported to image  
File CPS_timeline 66 kB Filip Kuzmin Sept 29, 2025 13:56 draw.io diagram
File commercialSell 2023-01-30.yml 13 kB Filip Kuzmin Sept 17, 2025 13:43
  • No labels
   
PNG File CSP_proc_statuses.png 145 kB Filip Kuzmin Sept 16, 2025 12:49
  • No labels
CSP_proc_statuses exported to image  
File CSP_proc_statuses 10 kB Filip Kuzmin Sept 16, 2025 12:49 draw.io diagram
PNG File CSP_contract_statuses.png 58 kB Filip Kuzmin Sept 12, 2025 11:17
  • No labels
CSP_contract_statuses exported to image  
File CSP_contract_statuses 4 kB Filip Kuzmin Sept 12, 2025 11:17 draw.io diagram
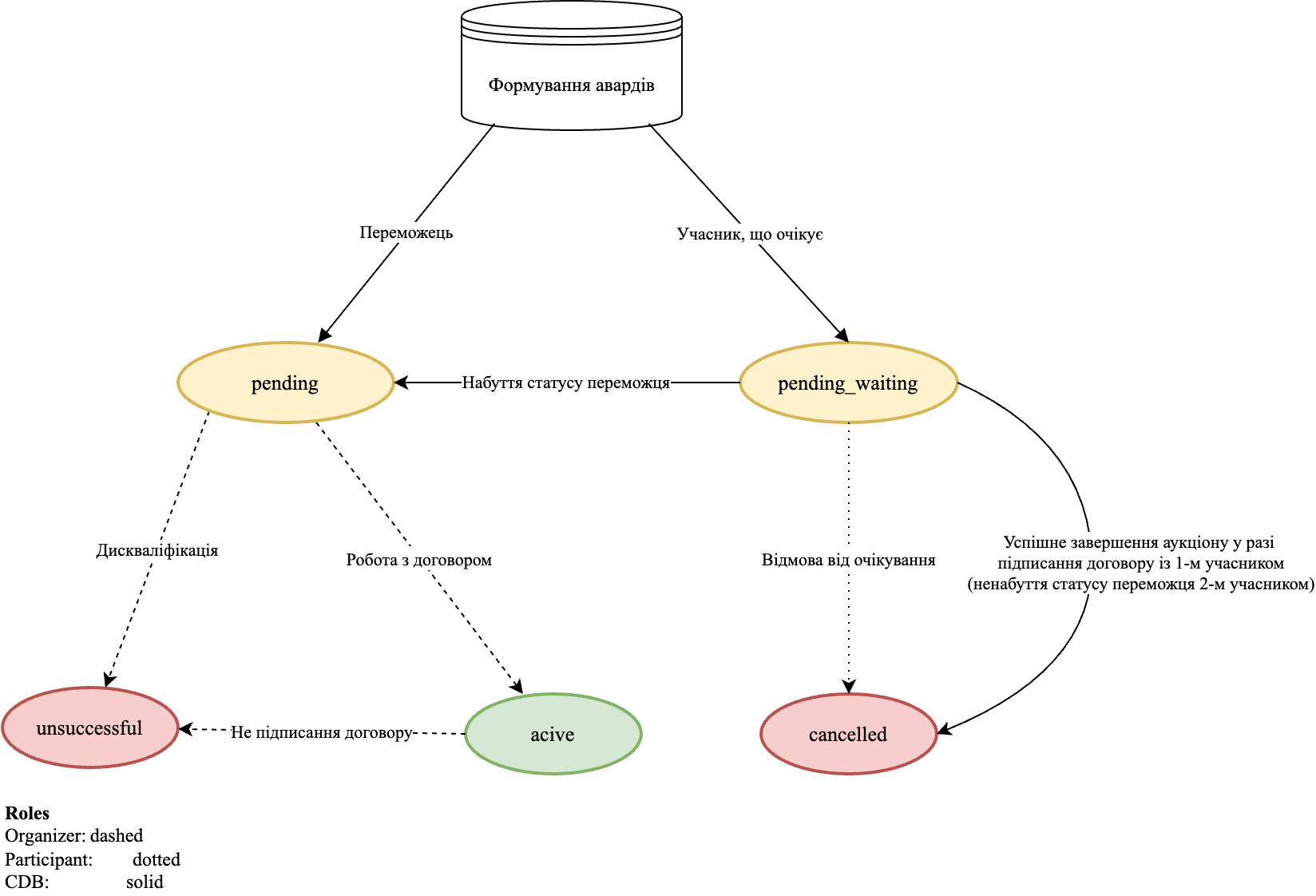
PNG File CSL_award_status.png 154 kB Filip Kuzmin Sept 12, 2025 11:17
  • No labels
CSL_award_status exported to image  
File CSL_award_status 8 kB Filip Kuzmin Sept 12, 2025 11:17 draw.io diagram
PNG File CSP_bid_statuses.png 155 kB Filip Kuzmin Sept 12, 2025 11:16
  • No labels
CSP_bid_statuses exported to image  
File CSP_bid_statuses 9 kB Filip Kuzmin Sept 12, 2025 11:16 draw.io diagram
PNG File CSL_auction_scheme.png 250 kB Filip Kuzmin Sept 11, 2025 16:46
  • No labels
CSL_auction_scheme exported to image  
File CSL_auction_scheme 35 kB Filip Kuzmin Sept 11, 2025 16:46 draw.io diagram
File CSP_legal_names.json 14 kB Filip Kuzmin Sept 10, 2025 10:25
  • No labels
   
Download All