Загальний огляд sanctionedAssets-english

Мета створення процедури та нормативні засади

З метою продажу підсанкційного майна (активів держави-агресора) в системі Prozorro.Sale реалізовано нову процедуру з sellingMethod: sanctionedAssets-english

Бізнес назва - Продаж санкційного майна

Загальна інформація про роботу процедури

Стандартна процедура, де переможцем є той, хто подав найвищу цінову пропозицію

Глоссарій процедури

Закрита цінова пропозиція для проведення електронного аукціону за методом підвищення ціни – сума коштів, сплата якої декларується учасником до проведення електронного аукціону та подається в особистому кабінеті через оператора електронного майданчика в електронній торговій системі до закінчення кінцевого строку прийняття заяв на участь в електронному аукціоні;

Мінімальний крок електронного аукціону (крок аукціону) – мінімальна надбавка на рівні 1 відсотка стартової ціни активу, визначеної для кожного аукціону, на яку в ході електронного аукціону може здійснюватися підвищення цінової пропозиції;

Стартова ціна – вартість лоту або початковий розмір орендної плати за лот, що відображені в оголошенні

Учасник – фізична особа або юридична особа в особі уповноваженого представника, яка виявила намір взяти участь в електронному аукціоні, сплатила реєстраційний та гарантійний внески, та пройшла процедуру реєстрації для участі в електронному аукціоні;

Ціна продажу – фактична сума коштів, за які було продано лот, запропонована переможцем аукціону

Цінова пропозиція – сума коштів, намір та можливість сплати якої декларується учасником електронного аукціону

Валідна ставка - ставка, яка дорівнює стартовій ціні + розмір мінімального кроку або більша за розміром

Організатор аукціону - Фонд державного майна України або інший орган державної влади, суб’єкт господарювання державного сектору економіки, відносно якого Кабінетом Міністрів України прийнято рішення про визначення його суб’єктом управління активом;

Термінальний статус процедури - cancelled, unsuccessful, complete

Пул – сукупність активів, щодо яких ухвалено судове(-і) рішення про застосування санкції, передбаченої пунктом 1¹ частини першої статті 4 Закону України “Про санкції”, та які об’єднані в один лот в порядку, встановленому Фондом державного майна. До такого пулу можуть включатись акції, частки у статутному капіталі господарських товариств, майнові комплекси, права вимоги (у тому числі до зазначених юридичних осіб), а також нерухоме та рухоме майно;

Процедура

Особливості процедури

  1. Об'єктом продажу є пул активів
  2. Мінімальна кількість заяв для можливості успішного проведення аукціону за замовчуванням minNumberOfQualifiedBids = 1, але у Організатор присутня можливість при публікації процедури передати minNumberOfQualifiedBids =2. 
    1. Якщо заява тільки одна, то для викупу сума цінової пропозиції має бути не менше стартової ціни (просто стартова ціна, не стартова+крок)
    2. У випадку проведення аукціону і наявності більше 1 учасника, переможна пропозиція під час МА має бути не менше ніж стартова ціна + крок.
  3. Учасник, який не став переможцем (авард в статусі pending_waiting), не може відмовитись від очікування. 
  4. Аукціон:
  5. Процедура публікується з ланцюжка JSC
  6. В процедурі є додаткові умови продажу, буде додано поле saleCondition (можливі значення yes, no)
  7. Наявність в аварді додаткового поля, що відповідає за підтвердження оплати awards.paymentReceived (true, false)
  8. Скасування аукціону відбувається на будь-якому етапі
  9. Процедури 2 та 3 повинні створюватися автоматично системою після завершення попередньої процедури в ланцюжку зі статусом unsuccessful
  10. Для допуску дискваліфікованого учаснику до повторного аукціону потрібнен документ admissionReason - в нормативці прямо це не зазначено, але така можливість погоджена з Андрієм
  11. Документи процедури, заяви на участь, аварда, контракта найбільш наближені до документів процедури великої приватизації 
  12. Якщо завершився будь-який з періодів етапу кваліфікації, ЦБД не робить автоматично ніяких змін в процедурі. 

Опис класифікаторів та їх словників

Для даної процедури використовуємо класифікатори: один основний обовʼязковий (CAV) та додатковий необовʼязковий класифікатор (CVZU).

Основний класифікатор CAV (items[].classification)

Необхідно додати валідацію на доступні CAV. Для вибору НЕДОСТУПНІ

  1. 45000000-7 – Будівельні роботи та усі вкладені коди
  2. 48000000-8 – Пакети програмного забезпечення та інформаційні системи та усі вкладені коди
  3. 50000000-5 – Послуги з ремонту і технічного обслуговування та усі вкладені коди
  4. 51000000-9 – Послуги зі встановлення (крім програмного забезпечення) та усі вкладені коди
  5. 55000000-0 – Готельні, ресторанні послуги та послуги з роздрібної торгівлі та усі вкладені коди
  6. 60000000-8 – Транспортні послуги (крім транспортування відходів) та усі вкладені коди
  7. 63000000-9 – Додаткові та допоміжні транспортні послуги; послуги туристичних агентств та усі вкладені коди
  8. 64000000-6 – Поштові та телекомунікаційні послуги та усі вкладені коди
  9. 65000000-3 – Комунальні послуги та усі вкладені коди
  10. 66000000-0 – Фінансові та страхові послуги та усі вкладені коди
  11. 71000000-8 – Архітектурні, будівельні, інженерні та інспекційні послуги та усі вкладені коди
  12. 72000000-5 – Послуги у сфері інформаційних технологій: консультування, розробка програмного забезпечення, послуги мережі Інтернет і послуги з підтримки та усі вкладені коди
  13. 73000000-2 – Послуги у сфері НДДКР та пов’язані консультаційні послуги та усі вкладені коди
  14. 75000000-6 – Адміністративні, оборонні послуги та послуги у сфері соціального захисту та усі вкладені коди
  15. 76000000-3 – Послуги, пов’язані з нафтогазовою промисловістю та усі вкладені коди
  16. 77000000-0 – Послуги у сфері сільського господарства, лісівництва, рослинництва, водного господарства та бджільництва та усі вкладені коди
  17. 79000000-4 – Ділові послуги: юридичні, маркетингові, консультаційні, кадрові, поліграфічні та охоронні та усі вкладені коди
  18. 80000000-4 – Послуги у сфері освіти та навчання та усі вкладені коди
  19. 85000000-9 – Послуги у сфері охорони здоров’я та соціальної допомоги та усі вкладені коди
  20. 90000000-7 – Послуги у сферах поводження зі стічними водами та сміттям, послуги у сферах санітарії та охорони довкілля та усі вкладені коди
  21. 92000000-1 – Послуги у сфері відпочинку, культури та спорту та усі вкладені коди
  22. 98000000-3 – Інші громадські, соціальні та особисті послуги та усі вкладені коди

В залежності від обраного значення із переліку основного класифікатора (Classification), ЦБД автогенерує значення для Типу активу (itemType), для інших значень основного класифікатора, що не зазначені нижче ЦБД нічого не автогенерує:

В залежності від обраного значення із переліку основного класифікатора (Classification), ЦБД визначає, за необхідності, відповідну itemProps схему, для інших значень основного класифікатора, що не зазначені нижче, ЦБД нічого не автогенерує:

В залежності від обраного значення із переліку основного класифікатора (Classification), на рівні ЦБД визначається обов'язковість заповнення поля Місцезнаходження (address) в об'єкті basicSell.Item. Для наступних значень поле Місцезнаходження НЕОБОВ'ЯЗКОВЕ для заповнення:

В залежності від обраного значення із переліку основного класифікатора (Classification), на рівні ЦБД визначається обов'язковість заповнення поля Географічні координати місця розташування (location) в об'єкті basicSell.Item. Для наступних значень поле Географічні координати місця розташування ОБОВ'ЯЗКОВЕ для заповнення:

Ендпоінти з класифікаторами:

Timeline процедури

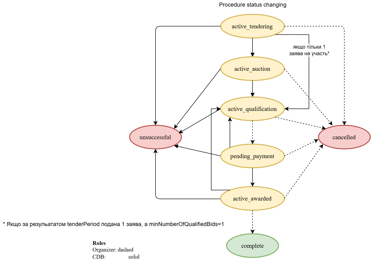
Статуси процедури


Технічна назваБізнесова назваПерехід зЗа умовиКоментар
active_tenderingПрийняття заяв на участьВ момент публікації процедури в ЦБД

Автоматично.

За умови наявності мастер-об'єкту JSC.

У разі правильно сформованого об'єкта процедури, ЦБД повертає майданчику id та token створеного об'єкта процедури, процедура набуває статус active_tendering

active_auctionАукціонactive_tendering

Автоматично. 

Завершився період Прийняття заяв на участь і протягом періоду прийшло мінімум 2 учасники

Після публікації процедури ЦБД визначає час початку аукціону в дату, яку вказав Організатор в полі auctionPeriod.startDate.

В момент tenderPeriod.endDate ЦБД перевіряє наявність необхідної кількості заяв на участь і якщо:

  • minNumberOfQualifiedBids == 1
    • Прийшов один бід: ЦБД змінює статус процедури з active_tendering → active_qualification
    • Прийшли більше 1 біда: ЦБД змінює статус процедури з active_tendering → active_auction
  • minNumberOfQualifiedBids == 2
    • Прийшов один бід: ЦБД змінює статус процедури з active_tendering на unsuccessful
    • Прийшли більше 1 біда → ЦБД змінює статус процедури з active_tendering на active_auction
active_qualificationОчікується опублікування протоколу

active_tendering

АБО

active_auction

АБО

pending_payment

АБО

active_awarded

Автоматично.

Завершився період Прийому пропозицій (tenderPeriod.endDate) і була подана лише 1 заява на участь (при умові minNumberOfQualifiedBids=1) 

АБО

Автоматично.

Завершилась робота Модуля аукціону (auctionPeriod.endDate)

АБО

Автоматично.

Організатор дискваліфікував Переможця до оплати.

АБО

Автоматично.

Організатор дискваліфікував Переможця після оплати, до підписання Договору.

Після завершення періоду подання пропозицій (tenderPeriod), за умови 1-ї заяви на участь (minNumberOfQualifiedBid=1)

АБО

По завершенню періоду аукціону (auctionPeriod), за умови 2-х та більше заяв на участь - 

  • ЦБД змінює статус процедури на “Очікується опублікування протоколу” ( → active_qualification)
  • ЦБД автоматично створює awards[]
    • awards[0].status: pending
    • awards[1].status: pending_waiting
pending_paymentОчікується оплата

active_qualification

Ручна дія.

Організатор завантажив підписаний протокол та натиснув кнопку на інтерфейсі майданчика "Протокол затверджено"

Організатор завантажує підписаний протокол та натискає кнопку "Протокол затверджено". Після цієї дії відбувається наступне: 

  • ЦБД змінює статус процедури на "Очікується оплата" (→ pending_payment)
  • ЦБД змінює статус Переможця
    • awards[0].status: pending_payment
    • Інший авард (awards[1] лишається в статусі pending_waiting). 
active_awardedОчікується підписання договоруpending_payment

Автоматично.

При зміні Організатором статусу award: pending_payment → active

(Переможець виконав оплату)

Після оплати за лот Учасником Організатор

  1. Має змінити значення поля award.paymentReceived на true, натиснувши кнопку "Підтвердити оплату". 
  2. Натиснути кнопку “Підтвердити переможця”, після якої відбувається зміна статусу award’у на “Переможець”. Ця зміна статусу відбувається за допомогою окремого запиту (pending_payment → active). Зміна статусу буде успішною лише за умови award.paymentReceived == true (на ЦБД присутня валідація на це). 

Аварди учасників, що очікують, все ще лишаються в статусі pending_waiting

Статус процедури змінюється на active_awarded автоматично після того, як організатор змінює статус аварда на active (після оплати)

ЦБД автоматично створює contracts[0] у статусі pending для Переможця, який отримав award у статусі active

completeАукціон завершено. Договір підписаноactive_awarded

Ручна дія.

Організатор надсилає запит на зміну статусі Процедури: active_awarded → complete

Термінальний статус.

Після завершення роботи із договором, Організатор аукціону натискає на кнопку “Завершити електронні торги”.

Після чого майданчик Організатора надсилає запит до ЦБД щодо зміни статусу процедури на “Аукціон завершено. Договір підписано”.

Якщо аукціон завершено зі статусом complete, відсутнє подальше формування наступних процедур ланцюжку. 

unsuccessfulАукціон не відбувся

active_tendering

АБО

active_auction

АБО

active_qualification

АБО

pending_payment

АБО

active_awarded

Автоматично.

  • Якщо протягом tenderPeriod немає жодної поданої заяви
  • Якщо протягом tenderPeriod кількість поданих заяв на участь менше за встановлене Організатором значення minNumberOfQualifiedBids
  • Якщо за результатами періоду аукціону (auctionPeriod), немає жодної валідної ставки. Валідна ставка >= сума стартової ціни лота + крок аукціону  
  • Якщо в рамках кваліфікації Організатор дискваліфікував усіх учасників з award`ами в статусі active

Термінальний статус для поточної процедури.

У разі набуття цього статусу 1 або 2 процедури в ланцюжку (tenderAttempts = 1 або 2), формується наступна процедура в ланцюжку з tenderAttempts = 2 або 3. 

cancelledАукціон скасовано

active_tendering

АБО

active_auction

АБО 

active_qualification

АБО

pending_payment

АБО

active_awarded

Ручна дія.

Організатору у всіх статусах Процедури, окрім термінальних статусів, доступна опція "Скасування" Процедури.

Для скасування процедури, Організатору необхідно:

  • Завантажити документ в cancellations[].documents з documentType: cancellationDetails
  • Вказати причину скасування (cancellations.reason)
  • Вказати дату прийняття рішення про скасування (cancellations.datePublished)

Після цього, при натисканні кнопки, надсилається запит в ЦБД на скасування. Статус процедури змінюється на → cancelled

Термінальний статус.

Якщо аукціон завершено зі статусом cancelled, відсутнє подальше формування наступних процедур ланцюжку. 

Періоди процедури

Всі періоди генеруються ЦБД автоматично і залежать від конфігу - Посилання на конфігураційний файл з періодами та статусами - оновити посилання після його готовності

Технічна назва

Статус процедури

Бізнесова назва

Дата початку

Дата завершення

Результат завершення

Коментар

rectificationPeriod active_tenderingПеріод редагування

Дата та час публікації процедури в ЦБД.

Може припадати на неробочий день

Триває 48 годин з дати публікації процедури (tenderPeriod.startDate)

Редагування полів процедури після завершення періоду процедури більше недоступне

Період "Період редагування" починється одразу, як тільки відбувається публікація процедури в ЦБД

Організатору доступно редагування полів процедури та робота з документами процедури додавання/заміна.

У випадку редагування полів процедури (крім документів), активні біди мають деактивуватись.

tenderPeriodactive_tenderingПеріод подання пропозицій

Дата та час публікації процедури в ЦБД.
Може припадати на неробочий день

Це день, що передує дню початку періоду аукціону auctionPeriod.startDate. Завершується о 20:00.

(може припадати на НЕробочий день)

Мінімально можливий tenderPeriod = 19 повних календарних днів з наступного дня після публікації процедури

Статус процедури змінюється автоматично:

active_tendering → active_auction


Період "Період подання пропозицій" починється одразу, як тільки відбувається публікація процедури в ЦБД

Протягом періоду:

  • Учасники можуть подавати свої заяви на участь, редагувати їх, додавати і замінювати документи в Біді. Можуть скасувати свою заяву.
  • Організатору доступна робота з документами процедури: додавання/заміна. Може скасувати аукціон до його початку.
questionPeriodactive_tenderingПеріод запитань

Припадає тільки на робочі дні.

За 1 р.д. до початку аукціону о 18:00. 


 
enquiryPeriodactive_tenderingПеріод відповідей

Припадає тільки на робочі дні.

За 1 р.д. до початку аукціону о 18:00. 


 

auctionPeriodactive_auctionАукціон

Завжди припадає на робочий день.

Дата вказується організатором при публікації процедури.
Точний час початку визначається ЦБД (діапазон з 11:00 - 13:00)

Подія завершення аукціону (роботи модуля аукціону) може припадати на НЕробочий день

Статус процедури змінюється автоматично:

active_auction → active_qualification

active_auction → unsuccessful

Статус процедури змінюється Організатором:

active_auction → cancelled

auctionPeriod.endDate присутній виключно за умови наявності не менш ніж 2 заяв на участь (bids[].status: active) на момент tenderPeriod.endDate

qualificationPeriod


active_qualification
pending_payment
active_awarded

Період кваліфікації

При відсутності auctionPeriod та наявності лише 1ї заявки:

qualificationPeriod.startDate == auctionPeriod.startDate

При наявності auctionPeriod:

qualificationPeriod.startDate == auctionPeriod.endDate



Може припадати на НЕробочий день. -

 
qualificationPeriod.endDate == qualificationPeriod.startDate + 30 р.д. + 10 к.д. о 18:00

На рівні ЦБД: відсутній

На рівні майданчика: за 24 години до завершення, надсилання повідомлення Організатору про завершення періоду кваліфікації. 

Формується за наявності переможця за результатами проведеного аукціону (період аукціону) або після періоду подання пропозицій, за наявності лише 1 заяви на участь, 

Формується повторно з усіма вкладеними періодами за наявності 2-го учасника в якості переможця (в момент дискваліфікації 1-го учасника).

  • Функціонал Організатора:
    • Скасування аукціон
    • Дискваліфікація переможця
  • Функціонал Учасника:
    • Відсутній.


Наведена нижче логіка не буде актуальною після релізу ланцюжків. Після реалізації ланцюжків наступні процедури будуть сторюватись автоматично. 

В даній процедурі присутні додаткові умови тривалості tenderPeriod в залежності від стартової вартості та tenderAttempts. 

На ЦБД буде присутня валідація лише на мінімальний термін тривалості tenderPeriod в 19 днів (тобто найближча дата проведення аукціону (auctionPeriod.startDate) може бути на 20 день від дати створення процедури). Майданчик зі своєї сторони має реалізувати валідацію на проміжок, в який може бути призначено дату початку аукціону (auctionPeriod.startDate) за наступною логікою: 

  1. Якщо tenderAttempts = 1
    ТА 
    value.amount < 250 000 000 (двісті п'ятдесят мільйонів)
    ТО 
    Необхідно відобразити організатору часовий проміжок, коли можна обрати дату початку аукціону (auctionPeriod.startDate). Мінімальна дата початку -  на 25 КД, максимальна - на 35 КД. 
  2. Якщо tenderAttempts = 1
    ТА 
    value.amount >= 250 000 000 (двісті п'ятдесят мільйонів)
    ТО
    Необхідно відобразити організатору часовий проміжок, коли можна обрати дату початку аукціону (auctionPeriod.startDate). Мінімальна дата початку - на 60 КД, максимальна - на 90 КД
  3. Якщо tenderAttempts > 1
    ТА
    value.amount < 250 000 000 (двісті п'ятдесят мільйонів)
    ТО 
    Необхідно відобразити організатору часовий проміжок, коли можна обрати дату початку аукціону (auctionPeriod.startDate). Мінімальна дата початку - на 20 КД, максимальна - на 35 КД
  4. Якщо tenderAttempts > 1
    ТА 
    value.amount >= 250 000 000 (двісті п'ятдесят мільйонів)
    ТО
    Необхідно відобразити організатору часовий проміжок, коли можна обрати дату початку аукціону (auctionPeriod.startDate). Мінімальна дата початку - на 30 КД, максимальна - на 90 КД

При цьому дата початку аукціону не може припадати на святковий чи вихідний день! 

Оператор електронного майданчика, через якого переможець електронного аукціону набув право на участь в електронному аукціоні, підписує протокол про результати електронного аукціону та надсилає його до організатора аукціону протягом чотирьох робочих днів з дня, наступного за днем його формування (у разі, коли електронний аукціон відбувся).

Документи процедури

documentTypeНазва УКРНазва АНГЛОписОбовʼязковістьПублічність

illustration

Ілюстрація

IllustrationЗображення, що можуть додаватися Організатором до оголошення

ні

так

technicalSpecifications

Копії документів та матеріалів на лотTechnical specificationsДетальна інформація про лотнітак

evaluationCriteria

Кваліфікаційні вимогиEvaluation criteriaІнформація про те, як будуть оцінюватись цінові пропозиції учасниківнітак

contractProforma

Типова форма договоруContract proformaШаблон договору купівлі-продажунітак

x_presentation

ПрезентаціяPresentationПрезентаціянітак

clarifications

Погодження змін до опису лоту. Опис причин редагування

ClarificationsДокумент не потрібно вносити до списку документів при створенні аукціону. Має бути доступний для завантаження протягом rectificationPeriod.ні (при редагуванні організатор може опціонально завантажити даний документ)так
digitalSignatureЦифровий підписDigital signature

Цифровий підпис

(Особливості роботи із цифровим підписом)

нітак

Заява на участь

Статуси заяви на участь


Технічна назва

Бізнесова назва

Перехід з

За умови

Коментар

draftЧернетка заявимомент публікації заявки в ЦБД

Ручна дія.

Учасник надсилає запит на публікацію Bid-а

Публікація заяви на участь доступна тільки протягом tenderPeriod

Мають бути заповнені поля:

  • value
  • bidders

Майданчик Учасника робить POST запит до ЦБД та передає об'єкт заяви на участь. У разі правильно сформованого об'єкта заяви на участь, ЦБД повертає майданчику token для активації заяви на участь, заява на участь набуває статус “Чернетка заяви” (draft).

activeПідтверджена заява

draft

inactive

Ручна дія.

Учасник надсилає запит на зміну статуса Bid-а

Активувати заяву на участь є можливість тільки протягом tenderPeriod.

Майданчик Учасника надсилає запит на активацію заяви на участь в ЦБД, заява на участь змінює статус на “Підтверджена заява” (draft, inactive→ active) та вважається Опублікованою.

inactive

Деактивована заява

draft

active

Автоматична дія.

Учасник має можливість:

  • активувати заяву на участь (вперше, або повторно)
  • видалити свою заяву на участь

У разі редагування Організатором процедури (поля або документи), заяви на участь (у статусах draft та/або active) автоматично переходять у статус inactive. Таку заяву на участь можна повторно перевести у статус active. Або видалити за бажанням учасника.

deletedВидалена заява

draft

active

inactive

Ручна дія.

Учасник надсилає запит на зміну статуса Bid-а

АБО

Автоматична дія.

Організатор скасовує процедуру до завершення МА

У разі видалення (анулювання) заяви на участь учасником вона набуває статус “Видалена заява” (deleted).

Скасувати свою заявку на участь є можливість тільки протягом tenderPeriod

Документи заяви на участь

documentTypeНазва УкрНазва АнглОбовʼязковість для публікаціїПублічність

x_passport

Копія паспорта або документа, що посвідчує особу Passport or identity documentніні

fonds 

Інформація про джерела походження коштів для придбання об'єктаInformation on the sources of funds for the purchase of an objectнітак

x_tenderersRegisterExtract

Витяг з ЄДРПОУ або копія документа про реєстрацію у державі її місцезнаходженняRegister extractнітак

x_ultimateBeneficiaryInfo

Інформація про кінцевого бенефіціарного власника або інформація про відсутність кінцевого бенефіціарного власника і про причину його відсутностіUltimate beneficiary informationнітак

financialStatements

Остання річна або квартальна фінансова звітністьFinancial statementsнітак

propertyStatus

Документ про майновий стан і доходиDocument on property status and income issuedнітак

writtenConsent

Письмова згода потенційного покупця щодо взяття на себе зобов'язань, визначених умовами продажуWritten consent with commitmentsнітак

commercialProposal

Заява на участьCommercial proposalнітак
x_guaranteeApprovalДокумент, що підтверджує сплату гарантійного внескуGuarantee fee approvalнітак
x_registrationFeeApprovalДокумент, що підтверджує сплату реєстраційного внескуRegistration fee approvalнітак
admissionReasonПідстави для допуску дискваліфікованого учасникаReasons for admission for previously disqualifiedні / так, якщо учасника попередньо було дискваліфікованотак
auctionProtocolПротокол аукціонуAuction protocolнітак
digitalSignatureЦифровий підписDigital signatureніНабуває значення документу з яким позв'язаний

Авард

Статуси учасників на етапі кваліфікації (awards)

Схема статусів якщо 1 заява на участь

Схема статусів якщо 2 та більше заяви на участь

Award’и формуються на ЦБД автоматично після заверешення аукціону, або за умови наявності одного учасника, одразу після завершення tenderPeriod

Якщо авардів більше 1, вони формуються наступним чином: 

Технічна назва

Бізнесова назва

Перехід з

За умови

Коментар

pendingОчікується протокол

МА (переможець)

АБО

pending_waiting

Автоматично: Присвоюється переможцю під час генерації авардів (1-й award)

АБО

Автоматично: Присвоюється наступному за величиною ставки після дискваліфікації переможця

Організатор має можливість:
  • Завантаження протоколу (обв'язкова дія - з можливістю замінити протокол)
  • Дискваліфікація учасника

Учасник має можливість:

  • Завантажити та замінити протокол (не обов'язкова дія - з можливістю замінити протокол)
    • Технічно учасник завантажує протокол тільки в свій Бід
pending_waiting Очікується рішенняМА (учасник з другою за розміром валідною ставкою)

Автоматично.

Присвоюється наступному після переможця учаснику під час генерації авардів


Статус pending_waiting автоматично присвоюється наступному після переможця за величиною ставки учаснику під час генерації авардів.

В статусі pending_waiting може бути тільки один авард. Це авард учасника, який подав валідну (валідні = стартова ціна + крок) ставки протягом tenderPeriod і аукціону.

pending_paymentОчікується оплатаpending

Ручна дія. 

Присвоюється після завантаження організатором підписаного протоколу та натисканням організатором кнопки "Підтвердити протокол". 

Організатор має можливість: 

  • Переведення статусу учасника до наступного статусу "Переможець. Очікується договір" (дія є обов'язковою, організатор має натиснути кнопку "Підтвердити оплату").
  • Дискваліфікація учасника
activeПереможець. Очікується договірpending_payment

Ручна дія.

Організатор підтверджує оплату і змінює статус award pending_payment active

Організатор має можливість:

  • Завантаження договору (з можливістю замінити);
  • Дискваліфікація учасника (до завершення аукціону);
  • Завершення аукціону.
cancelledУчасник не став переможцем

pending_waiting

Автоматично.

Процедура набула термінального статусу complete та учасники, які мають статус pending_waiting → cancelled

Термінальний статус.

unsuccessfulДискваліфіковано

pending

АБО

active

АБО

pending_payment 

Ручна дія.

Організатор дискваліфікує переможця і надсилає запит на зміну award.status: pending/pending_payment→ unsuccessful

Організатор не підписує договір з переможцем і надсилає запит на зміну award.status: active → unsuccessful

Термінальний статус.

1. pending → unsuccessful:

ЦБД має валідувати, що в Авард завантажено документ з documentType: rejectionProtocol OR act

При зміні статуса з pending → unsuccessful ЦБД має валідувати, що заповнено awards.terminationReason значенням зі словника

2. pending_payment → unsuccessful

ЦБД має валідувати, що в Авард завантажено документ з documentType: rejectionProtocol OR act

При зміні статуса з pending → unsuccessful ЦБД має валідувати, що заповнено awards.terminationReason значенням зі словника

3. active → unsuccessful:

ЦБД має валідувати, що в Авард завантажено документ з documentType: rejectionProtocol OR act

При зміні статуса з active → unsuccessful ЦБД має валідувати, що заповнено awards.terminationReason значенням зі словника

При цьому contracts автоматично змінить свій статус на cancelled

Періоди Award

Технічна назва

Бізнесова назва

Дата початку

Дата завершення

Результат завершення

Коментар

awards.verificationPeriod

Період опублікування протоколу

В момент набуття Авардом статуса pending

verificationPeriod.endDate ==verificationPeriod.startDate + 15 р.д. 18:00На рівні ЦБД: відсутній

Період формується в Аварді з моменту набуття Авардом статусу pending

awards.paymentPeriod

Період оплати

В момент набуття Авардом статуса pending

paymentPeriod.endDate == paymentPeriod.startDate + 25 р.д. 18:00

На рівні ЦБД: відсутній

Період формується в Аварді з моменту набуття Авардом статусу pending

awards.signaturePeriod

Період підписання договору

В момент набуття Авардом статуса pending

signaturePeriod.endDate == signaturePeriod.startDate + 30 р.д. 18:00

На рівні ЦБД: відсутній

Період формується в Аварді з моменту набуття Авардом статусу pending

awards.signingPeriodПеріод опублікування договору

В момент набуття Авардом статуса pending

signingPeriod.endDate == signingPeriod.startDate + 30 р.д. + 10 к.д. 18:00На рівні ЦБД: відсутній

Період формується в Аварді з моменту набуття Авардом статусу pending

Документи Аварду

documentType

Назва Українською

Назва Англійською

Опис

Обовʼязковіть

Публічність

rejectionProtocolДокумент, що підтверджує дискваліфікаціюRejection protocol

Завантажується у разі дискваліфікації учасника (окремо зазначається причина), за умови прийняття рішення Організатором;

Так

Для зміни awards.status: pending → unsuccessful

Так
auctionProtocolПротокол аукціонуAuction protocolПротокол аукціону, завантажується організатором

Так

Для зміни awards.status: pending → pending_payment

Так
actДокумент, що підтверджує відмовуRefusal act

Завантажується у разі дискваліфікації учасника (окремо зазначається причина: відмова Переможцем підписувати договір/протокол), за умови прийняття рішення Учасником.

Документ має бути можливість завантажити у Організатора та у Переможця.

Для того, щоб Організатор дискваліфікував учасника, Авард якого перебуває у статусі pending, має бути завантажено хоча б один документ з documentType: act 
В поле terminationReason аварду записується причина із довідника

Поле terminationReason має бути обов'язково заповнено для зміни awards.status: pending → unsuccessful

Так

Для зміни awards.status: pending → unsuccessful

Так
digitalSignatureЦифровий підписDigital signature


Ні

Набуває значення документу з яким позв'язаний

Умови вибору переможця

За результатами аукціону або за умови наявності лише однієї заяви на участь (minNumberOfQualifiedBids=1), процедура переходить до етапу кваліфікації учасників і отримує статус active_qualification.

Основні умови відбору переможця Організатором аукціону - найвища валідна ставка та відповідність учасника кваліфікаційним вимогам.

Ставки сортуються від більшої ціни до меншої, а у випадку співпадіння ціни вище відображається ставки розміщена раніше. Часом розміщення пропозиції вважається час першого розміщення заяви у ЦБД, а, у випадку редагування пропозиції під час періоду подання пропозицій (tenderPeriod) - час фіксації змін у заяві у ЦБД.

ЦБД формує award'и для інших учасників (за наявності) з найвищими ставками:

Особливості:

ЦБД формує contracts[] для Переможця у статусі contracts.status = pending ТІЛЬКИ після переходу аварду переможця в статус active

Публікація протоколу

Після завершення роботи МА або За умови наявності лише однієї заяви на участь (minNumberOfQualifiedBids=1)  ЦБД переводить статус процедури в active_qualification. 

Організатор завантажити підписаний протокол протягом 15 робочих днів з дня, наступного за днем формування протоколу. 

Функціонал, доступний організатору ДО ПІДТВЕРДЖЕННЯ протоколу: 

Функціонал, доступний учаснику:

Після того, як організатор завантажує підписаний протокол, він має натиснути кнопку на інтерфейсі майданчика "Підтвердити протокол", і тільки після цього статус аварда переможця зміниться на awards.pending_payment. 

Результатом завершення цього етапу є: 

Підтвердження оплати

Після того, як організатор завантажив та підтвердив завантаження протоколу, процедура набуває статусу pending_payment, але при сам період оплати розпочинається на наступний день після формування протоколу та триває 25 робочих днів.

Award переможця отримав статус pending_payment.

В авард буде додано нове булеве поле paymentReceived (true, false). За замовченням формується зі значенням false. Дане поле явно вказує на підтвердження оплати учасником. Спочатку організатор організатор змінює значення поля award.paymentReceived на true), натиснувши кнопку "Підтвердити оплату". Ця дія є незворотньою (організатор не може змінити значення з true на false). Наступним кроком організатор має натиснути кнопку “Підтвердити переможця”, після якої відбувається зміна статусу award’у на “Переможець”. Ця зміна статусу відбувається за допомогою окремого запиту (pending_payment → active). Зміна статусу буде успішною лише за умови award.paymentReceived == true (на ЦБД присутня валідація на це). 

Документи, що підтверджують оплату, відсутні. Поле, що відповідає за дату оплати, теж відсутнє. 

Вимоги до майданчика переможця
Аналогічно до процедури Малої приватизації. Після внесення в повному обсязі плати за участь в електронному аукціоні оператор електронного майданчика, через який подано найвищу цінову пропозицію/найбільшу закриту цінову пропозицію/ставку, натискає в електронній торговій системі відповідну електронну кнопку для підтвердження такої плати. За підтвердження цієї плати відповідає необовʼязкове булеве поле awards.participationPayment. Інформація про факт сплати повної суми за участь повинна відображатись Організатору. Реалізація данного функціоналу є обов'язковою, виконання дії не є обов'язковою. 

Зміна поля awards.participationPayment відбувається з токеном майданчика переможця! Зміна доступна за наступних умов:  

  • Статус procedure - pending_payment або active_awarded.
  • Статус award'у pending_payment або active.
Для майданчика організатора - наявність кнопки "Підтвердити оплату" для організатора, яка змінить значення поля paymentReceived на true. Майданчиук має відображати це поле на своєму інтерфейсі. Наявність кнопки "Підтвердити переможця" - як тільки виконано цю дію, статус аварду необхідно перевести в active.

Результатом "Підтвердження переможця" є:

Дискваліфікація Учасника

Триває період кваліфікації (qualificationPeriod), статус award’у "Очікується опублікування протоколу" pending або "Очікується оплата" pending_payment або “Переможець” active 

Щоб дискваліфікувати учасника Організатор повинен:

  1. Завантажити документ, що підтверджує дискваліфікацію (documentType: rejectionProtocol) або/та документ, що підтверджує відмову (documentType:act)
  2. Обрати причину дискваліфікації (dict: terminationReason
  3. Натиснути кнопку “Дискваліфікувати”

Увага. Учасник має потрапити в disqualifiedBids лише за умови його дискваліфікації по наступним причинам: 

Внаслідок виконання даної дії статус award'у учасника змінюється на unsuccessful, якщо для даного award'у був створений contract, статус contract’у змінюється на cancelled.

На майданчику повинні відображатись наступні дані: 

  • Причина дискваліфікації
  • Статус учасника
  • Дата дискваліфікації 
  • Документ, що підтверджує дискваліфікацію

Перелік причин дискваліфікації terminationReason:

"1": {
	"en_US": "Non-compliance with the requirements set forth in Article 8 of the Law of Ukraine "On Privatization of State and Communal Property," excluding clauses 1-3",
	"uk_UA": "Не відповідає вимогам статті 8 Закону України “Про приватизацію державного і комунального майна”, крім пунктів 1-3"
},
"2": {
	"en_US": "Failure to submit documents or information, the mandatory submission of which is prescribed by this Procedure",
	"uk_UA": "Не подав документи або відомості, обов’язкове подання яких передбачено цим Порядком"
},
"3": {
	"en_US": "Submission of false or misleading information about oneself",
	"uk_UA": "Подав неправдиві відомості про себе"
},
"4": {
	"en_US": "Refusal to sign the electronic auction results protocol or the sale and purchase agreement regarding the asset, as evidenced by the relevant act",
	"uk_UA": "Відмовився від підписання протоколу про результати електронного аукціону або договору купівлі-продажу щодо того самого активу, що підтверджується відповідним актом"
},
"5": {
	"en_US": "Failure to pay the asset sale price within the deadline established by this Procedure, as evidenced by the relevant act",
	"uk_UA": "Не сплатив ціну реалізації активу у строк, встановлений цим Порядком, щодо того самого активу, що підтверджується відповідним актом"
},
"6": {
	"en_US": "Other",
	"uk_UA": "Інше"
}

До переведення Аварду у статус unsuccessful, Організатор повинен мати можливість змінити причину дискваліфікації та завантажити або замінити документ/ти Аварду.

Якщо award в статусі pending, pending_payment або active дискваліфіковують, учасник з наступною за величиною цінової пропозиції з award'ом в статусі pending_waiting набуває статусу pending та проходить процедуру кваліфікації по такому самому принципу як попередній переможець (процедура знову набуває статус "Очікується опублікування протоколу" (active_awarded active_qualification). Період кваліфікації qualificationPeriod формується повторно з усіма вкладеними періодами (award.verificationPeriod, award.signingPeriod, award.signaturePeriod, award.paymentPeriod)

Договір

Статуси Contracts

Технічна назва

Бізнесова назва

Перехід з

За умови

Коментар

pendingОчікується договірМомент набуття процедурою статуса active_awarded, перехід аварду в статус active

Автоматично.

В момент початку кваліфікації ЦБД автоматично створює contracts у статусі pending для Переможця

Організатор має можливість:

  • Завантаження підписаного договору з учасником
  • Підтвердження підписання договору
  • Дискваліфікації учасника
activeДоговір підтвердженоpending

Ручна дія.

Організатор завантажує документ contracts[x].documents.documentType: contractSigned і після цього надсилає запит на зміну contracts.status: pending → active

Повʼязаний Авард має бути у статусі active.

З технічної сторони, договір вважається підписаним і закритим, коли Організатор змінює contracts.status: pending → active.

Якщо змінився contracts.status: pending → active, це означає, що завантажено Підписаний договір, а також передано валідні дані в обовʼязкові поля (contracts.documents.documentType: contractSigned)

cancelledДоговір скасовано

pending

active

Автоматична.

За умови дискваліфікації Аварда із active → unsuccessful

Для того, щоб дискваліфікувати Учасника з причини того, що НЕ підписано договір або неотримано оплату, організатору необхідно надіслати запит на зміну статуса Аварда active → unsuccessful


Документи contract

documentType

Назва Українською

Назва Англійською

Обовʼязковіть

Публічність

Коментар

contractSignedПідписаний договірSigned contract

так

так
contractAnnexeДодатки до договоруContract annexe

ні

так
digitalSignatureЦифровий підписDigital signatureніНабуває значення документу з яким позв'язаний

Робота з договором

Процедура знаходиться в статусі “Очікується підписання договору” - active_awarded

статус award’у “Переможець” - active

contract в статусі “Очікується договір” - pending

Для завершення роботи з договором Організатор повинен:

Результатом етапу підписання договору є:

До переведення договору в статус active Організатор має можливість виправити поля договору та вкладені файли.

Договір підписується та опубліковується організатором аукціону в електронній торговій системі через особистий кабінет протягом 10 календарних днів з дня, наступного за днем його укладення до 18:00.

Завершення аукціону (переведення у статус complete)

Процедура знаходиться в статусі “Очікується підписання договору” active_awarded, статус award’у “Переможець” active, contract в статусі “Договір підтверджено” active.

Для завершення аукціону Організатор повинен: - Натиснути на кнопку “Завершити електронні торги”.

Внаслідок чого статус процедури змінюється на “Аукціон завершено. Договір підписано” complete, статус договору та авадру залишаються без змін. ЦБД автоматично змінює статуси аward'ів з ”Очікує рішення” pending_waiting на “Учасник не став переможцем” cancelled.

Після успішного завершення процедури подальші процедури ланцюжку не формуються. 

Створення та редагування оголошення

Формування лота, опис дій поза системою

Організатор аукціону готує оголошення на проведення процедури в ЕТС через майданчик. Дана дія відбувається через створення мастер-об'єкту JSC. Після підготовки лота і оформлення усієї необхідної документації починається етап “Створення процедури”.

Перелік обов'язкової інформації для відображення на майданчику

Створення оголошення

Для публікації оголошення Організатор повинен створити мастер-об'єкт ланцюжка. Логіка створення цього об'єкту описана тут

Поля процедури заповнюються автоматично з мастер-об'єкту. Процедура створюється автоматично в статусі active_tendering

Майданчик має відображати організатору наступні поля після створення процедури:

Редагування оголошення

Процедура знаходиться в статусі “Прийняття заяв на участь” active_tendering, триває період “Період редагування” rectificationPeriod. Для редагування оголошення Організатору необхідно:

  1. завантажити документ "Погодження змін до опису лоту. Опис причин редагування." (documentType:clarifications), що містить перелік змін, які вносяться в оголошення, причину внесення таких змін. Ця дія не є обов'язковою
  2. внести зміни до полів процедури (крім технічних полів) та/або завантажити/замінити документи оголошення. Важлива відмінність: є додаткове поле saleCondition, редагування якого доступне, і редагування якого обов'язково деактивує біди!
  3. ініціювати збереження внесених змін.
    У випадку внесення змін в поля процедури (набір полів, що деактивує заяву на участь стандартний + saleCondition) статус заяв на участь (bid’а) змінюється з active на inactive статус процедури залишається незмінним. 
    У випадку завантаження/зміни документів статус заяв на участь та процедури залишається без змін.
    Організатор аукціону може завантажувати документи оголошення протягом усього періоду прийняття пропозицій tenderPeriod.
  4. Повний перелік полів, редагування яких деактивує біди: 
    1. value
    2. valueAddedTaxCharged
    3. minimalStep
    4. registrationFee
    5. guarantee
    6. title
    7. accessDetails
    8. description
    9. items
    10. x_additionalInformation
    11. x_documentRequirements
    12. previousAuctionId
    13. sellingEntity
    14. lotId
    15. bankAccounts
    16. minNumberOfQualifiedBids
    17. documents
    18. saleCondition
  5. Наступні поля мають бути доступні для редагування, але при цьому необхідно відправити запит на ендпоінт редагування мастер-об'єкту JSC. Редагування має бути доступним в формі редагування полів процедури, але збереження змін в періодах має бути реалізовано через окрему кнопку. Редагувати можна лише для нестворених процедур. 
    1. extraSpecs.[1].periods[0].duration - період експозиції (в днях) для другої процедури до моменту створення другої процедри в ланцюжку
    2. extraSpecs.[2].periods[0].duration - період експозиції (в днях) для третьої процедури до моменту створення третьої процедри в ланцюжку

Розміщення заяви на участь sanctionedAssets-english

Робота із заявою на участь

Процедура знаходиться в статусі “Прийняття заяв на участь” active_tendering, Учасник пройшов реєстрацію на майданчику.
Для участі в аукціоні Учаснику необхідно:

Внаслідок виконаних дій створюється заява bid в статусі draft, статус процедури залишається незмінним. Заява у статусі draft не може брати участь в аукціоні.
Для участі Учасника в аукціоні Оператору необхідно:

Внаслідок виконаних дій статус заяви (bid’а) змінюється з draft на active, статус процедури залишається незмінним. Після активації заяви Учасник може змінювати суму закритої цінової пропозиції. Зміна суми закритої цінової пропозиції не призводить до зміни статусу заяви (bid’а).

В статусі процедури Прийняття заяв на участь active_tendering, учасники мають право анулювати або внести до них зміни.

Результати періоду подання пропозицій (tenderPeriod)

У випадку переходу аукціону у статус Аукціон не відбувся (unsuccessful) або Аукціон скасовано (cancelled), до завершення періоду аукціону (auctionPeriod), ставки учасників залишаються закритими для всіх, включаючи Організатора аукціону і доступні виключно для майданчика, який розмістив ставку у ЦБД.
Умови скасування заяви
Інформація про отримання посилання на аукціон
Посилання на схему «Розміщення закритої цінової пропозиції»

Скасування аукціону sanctionedAssets-english

Скасувати аукціон можливо у будь-якому не термінальному статусі процедури.

Для скасування Організатор аукціону зобов’язаний передати:

Перелік типів документів даного етапу
Типи, опис документів та робота з ними sanctionedAssets-english
Перелік періодів та статусів етапу та посилання на їх опис
Функціонал ролей в рамках періодівsanctionedAssets-english

Аукціон sanctionedAssets-english

ТЗ з модулю аукціону

Послідовний раунд (англійський)**

Системна назва
- Значення - sequential
Напрямок зміни ставок
- Значення - На підвищення
Обмеження ставки (масив)
- Значення - Попередня ставка самого учасника (user)
Тривалість
- Значення - 3 хвилини
Перелік учасників
- Значення - Анонімний
Відображення ставок
- Значення - Значення ставок (масив) - Ціна: Так

Пауза

Системна назва
- Значення - pause
Тривалість
Значення (ознайомча пауза) - 5 хвилини
Значення (пауза між раундами) - 3 хвилини

Розкриття

Системна назва
- Значення - final
Подія для завершення
- Значення - Час вичерпано
Тривалість
- Значення - 5 секунд (або менше, в залежності від завантаженості системи)
Перелік учасників
- Значення - Персоніфікований
Відображення ставок
- Значення - Значення ставок (масив) - Ціна: Так
Пост-дії
- Значення - Сортування - Так

Послідовність кроків:

Формування протоколу Аукціону - додати посилання після готовності вимог до протоколів

Система генерує лише шаблон. Організатор або учасники мають можливість підписати та завантажити протокол, за бажанням.

Шаблони електронного протоколу аукціону:

Посилання на схему «Аукціон»

Особливості роботи із сутностями та документами

Структура даних процедури


field namerequired for publishingtypereadOnlyx-legalNameUax-legalNameEncomment
1owner-stringtrueІдентифікатор майданчикаBroker Name
2ownerToken-string($uuid)true

x-default: hex
3_id-string

trueВнутрішній ідентифікатор аукціонуIDx-default: object_id
x-serialize_when_none: false

x-format: object-id
4datePublished-string($date-time)
trueДата публікації процедуриPublished datex-default: now
5dateModified-string($date-time)
trueОстання дата зміни процедуриProcedure date modified
6auctionId-string
true Ідентифікатор аукціонуAuction ID
7tenderAttempts+integer($int64)
trueЛот виставляєтьсяAttempt number

Автогенеруться з мастер-об'єкта JSC

8previousAuctionId-string

falseІдентифікатор попереднього аукціонуPrevious auction Id

minLength: 1

Якщо tenderAttempts > 1 то поле очікується заповненим, але на ЦБД має бути присутня валідація лише на формат auctionID. Це може бути як SAE, так і SPE тощо.

Якщо tenderAttempts = 1 то previousAuctionId не потрібно заповнювати (на ЦБД валідація)

9disqualifiedBids-listtrueДискваліфіковані учасникиDisqualified bids

Учасники додаються в цей список за умови дискваліфікації за пунктами 4, 5

10sellingMethod+
stringfalseТип процедуриProcedure typeEnum:
[ sanctionedAssets-english,sanctionedAssets-english-ultra-fast,sanctionedAssets-english-fast,sanctionedAssets-english-fast-manual,sanctionedAssets-english-fast-auction-manual-qualification,sanctionedAssets-english-fast-auction-prod,sanctionedAssets-english-initial-auction,sanctionedAssets-english-initial-auction-manual,sanctionedAssets-english-initial-qualification,sanctionedAssets-english-initial-qualification-prod ]
11lotId+
stringfalseНомер лотаLot number
12sellingEntity base.SellingEntity Інформація про Організатора аукціонуOrganizer informationВикористовується стандартна модель 
13title+base.MultiLangfalseНазва аукціонуAuction titleВикористовується стандартна модель 
14description+base.MultiLangfalseОпис аукціонуAuction descriptionВикористовується стандартна модель 
15auctionUrl-stringtrueВеб-адреса для перегляду аукціонуAuction linkexample: /api/auctions/123
x-format: rel-url

16accessDetails-base.MultiLangfalseПорядок ознайомлення з майном, час і місце проведення огляду об’єктаAuction access detailsВикористовується стандартна модель 
17bankAccounts+sanctionedAssets.BankAccountsByTypefalseБанківські рахунки організатораBank accounts

Використовується стандартна модель 

Обов'язково один банківський рахунок з типом guarantee і валютою UAH. Рахунків для кожного типу в UAH/USD/EUR може бути безліч. 

field nametypecomment
accountTypestring

x-dictionaries: List [ "accountType" ]

Enum:
[ registrationFee, guarantee, other, payment ]

accountscommercialSell.BankAccountWithCurrencyx-baseClass: "prozorro_sale.procedure.models.base.BankAccount"
18x_documentRequirements-base.MultiLangfalseПерелік та вимоги до оформлення документівList and requirements of registration documents
19x_additionalInformation-base.MultiLangfalseДодаткові відомостіOther requirements and additional information
20value+base.ValueWithTaxfalseСтартова ціна лотаStart lot price

Використовується стандартна модель

field nametypereadOnlycomment
currency *string
false

default: UAH
x-legalNameUa: Валюта

x-legalNameEn: Currency

Enum:
[ UAH, USD, EUR ]

amount *number($float)falseexample: 10
minimum: 0

exclusiveMinimum: true

x-format: decimal-float

x-legalNameUa: Сума

x-legalNameEn: Amount
valueAddedTaxIncludedbooleanfalsedefault: true
x-legalNameUa: Податок

x-legalNameEn: Tax
21valueAddedTaxCharged-booleanfalseНа фінальну суму нараховується ПДВValue added tax chargeddefault: false
22saleCondition+stringfalseНаявність умов продажуSale conditions

Доступне для редагування і у разі редагування має деактивувати біди

Доступні значення: yes, no

23guarantee+base.ValuefalseГарантійний внесокGuarantee feeВикористовується стандартна модель
24registrationFee-base.ValuefalseРеєстраційний внесокRegistration feeВикористовується стандартна модель
25minimalStep+base.ValuefalseРозмір кроку аукціонуMinimal stepВикористовується стандартна модель
26minNumberOfQualifiedBids-integer($int64)falseМінімальна кількість заявMinimal number of bidsdefault: 1
minimum: 1

maximum: 2

При публікації процедури можна не передавати. ЦБД автоматично згенерує == 1.

Організатор може передати явно 1 або 2 за необхідності.

27 items +sanctionedAssets.ItemfalseСклад лотаLot composition

Використовується стандартна модель

x-format: list-object
minItems: 1

default: List []

28documents  + base.DocumentsfalseВсі документи аукціону та пов'язані додаткиDocuments

Використовується стандартна модель

x-format: list-object
default: List []

29 bids -sanctionedAssets.BidtrueЗаява на участь Bid

Використовується стандартна модель

x-format: list-object
default: List []
 

30questions-base.QuestiontrueСервіс обговорення аукціону (запитання-відповідь)Q&A

Використовується стандартна модель

x-format: list-object
default: List []

31awards-sanctionedAssets.AwardtrueРішення щодо кваліфікації учасниківAward

Використовується кастомна модель

Додається поле paymentReceived (boolean). Відповідає за підтвердження оплати за лот та редагується організатором

Додається поле participationPayment (boolean). Відповідає за підтвердження отримання плати за участь майданчиком переможця. Не є обовʼязковим. 

x-format: list-object
default: List []

32contracts-sanctionedAssets.ContracttrueДоговірContract

Використовується стандартна модель 

x-format: list-object
default: List []

33inactivationDate-string($date-time)trueДата деактивації заяви на участь
Inactive bid date

Використовується стандартна логіка

34rectificationPeriod-base.PeriodtrueПеріод редагуванняRectification period

Логіка формування періоду описана вище

35enquiryPeriod-base.PeriodtrueПеріод відповідейEnquiry period

Логіка формування періоду описана вище

36tenderPeriod-base.PeriodtrueПеріод подання заяви на участь в аукціоніTender period

Логіка формування періоду описана вище

37auctionPeriod+base.PeriodfalseПеріод аукціонуAuction period

Логіка формування періоду описана вище

38questionPeriod-base.PeriodtrueПеріод запитаньQuestion period

Логіка формування періоду описана вище

39qualificationPeriod-base.PeriodtrueПеріод кваліфікаціїQualification period

Логіка формування періоду описана вище

40status-stringtrueСтатус процедуриProcedure status

Enum:
[ active_tendering, active_auction, active_qualification, active_awarded, complete, cancelled, unsuccessful ]

41cancellations-base.CancellationtrueСкасування АукціонуAuction Cancellation

Використовується стандартна логіка 

x-format: list-object
default: List []

42_meta     

Використовується стандартна логіка

43additionalInformation     

Використовується стандартна логіка

44metaInfo     

Використовується стандартна логіка

Нотифікація процедури

Схеми процедури

Перелік схем:

  1. Схеми для варіанту із 1 заявою на участь (викуп)
  2. Схеми для варіанту із 2 та більше заявами на участь

  3. Модель статуса заяви на участь (біда) у процедурі продажу санкційного майна

  4. Модель статусів контракту санкційного майна - англійський аукціон

Мета інформація процедури

Посилання на батьківський документ ТЗ (зміни було позначено зеленим кольором)

Дану процедуру необхідно включити в мета інформацію. 

  1. Додати в directions https://procedure-dev.prozorro.sale/api/dictionaries/direction
    name

    Data extraction path

    Matching

    valueопис в dict
    sanctionedAssetssellingMethodRegexpsanctionedAssets-.*Санкційне майно


  2. Додати в categories https://procedure-dev.prozorro.sale/api/dictionaries/category
    Посилання на табличку. Зміни так само позначені зеленим.  

Особливості роботи процедури для тестування sanctionedAssets-english

Типи процедур для тестування